Account to Interaction Matching Model
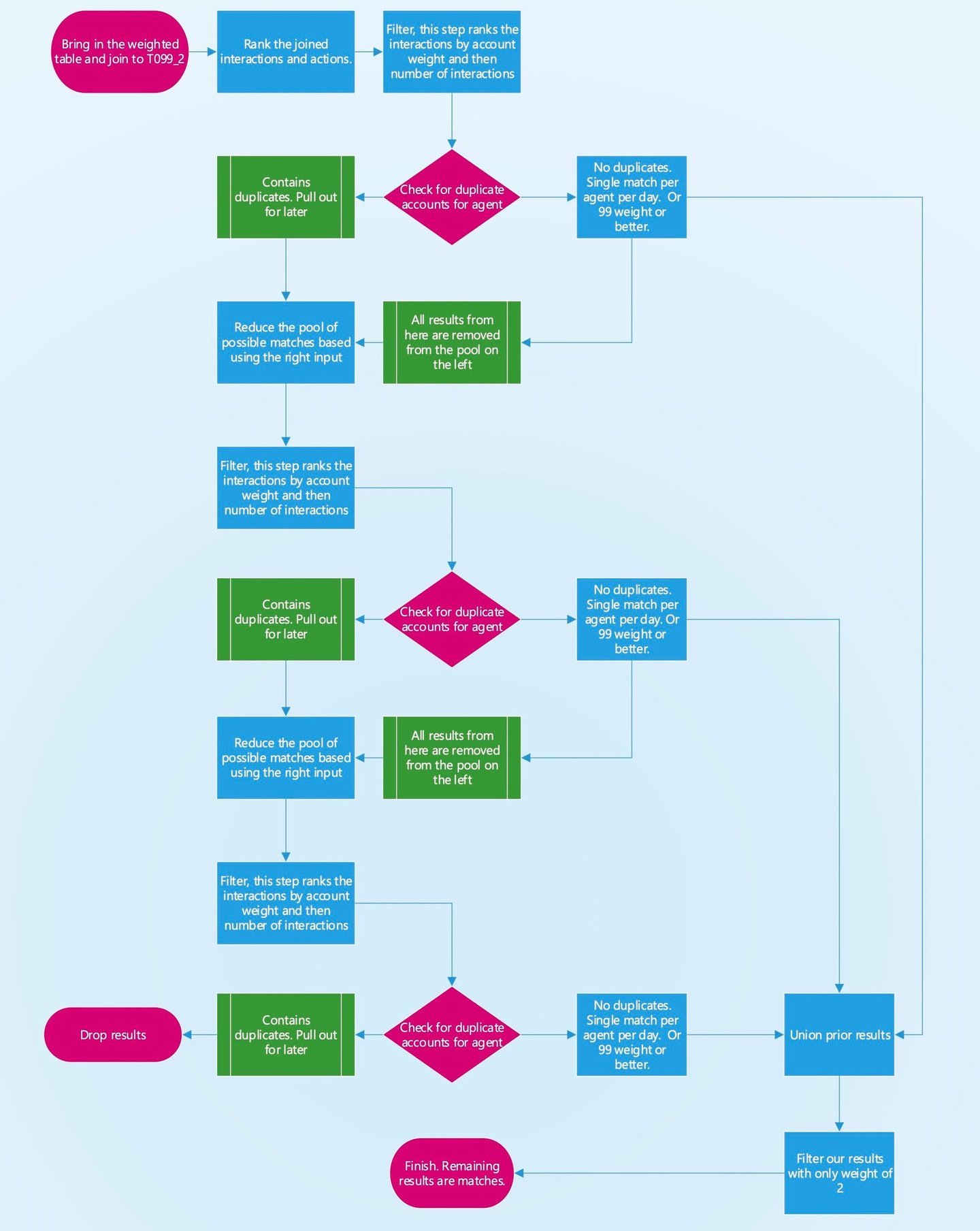
This project is the creation of a model aimed at increasing our ability to identify the account of every customer on every interaction via phone or chat. It involved providing a best possible of an account number based on the account the conducted by the customer service representative during the call. This project allowed the business to better understand who was calling them in many ways; It became a computational engine that powered other projects such as
Monitoring the ability to solve a customer’s issue with one call
Identifying the interaction that had certain actions taking place in them e.g. Calls that disconnects took place on.
Additionally, provide a report to monitor effectiveness on the model.










